2023年9月25日,國家衛生健康委、市場監管總局聯合印發2023年第6號公告,發布85項新食品安全國家標準和3項修改單,主要涉及食品產品標準、生產經營規范標準、食品相關產品標準、理化檢驗方法標準、食品添加劑和食品營養強化劑質量規格標準等。
本次修訂根據風險評估情況和管理需要,新制定食品接觸材料及制品用油墨標準,修訂食品接觸用塑料、金屬、橡膠、復合材料及制品等標準,進一步明確了管理原則、遷移要求、允許使用的基礎原料等內容,更好地維護食品安全和消費者健康,解決行業實際問題。
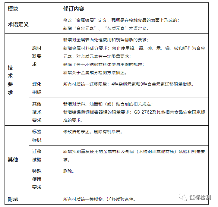
本文將對GB 4806.9-2023 食品接觸用金屬材料及制品標準進行介紹,該標準將于2024年9月6日實施。
相比于金屬標準2016版,主要變化歸納如下:
注意:
1、金屬材料及制品的具體使用情形(可接觸食品類別、使用溫度等)應由生產企業根據遷移試驗結果進行安全性評估后確定,并對特殊使用要求進行標識。
2、預期重復使用的金屬材料及制品應按GB 31604.1要求進行三次遷移試驗:不銹鋼材料及制品以第三次試驗測定結果為依據進行合規性判定,如第一次試驗測得的遷移量未超過限量,且確有證據證明后續試驗測得遷移量不會增加,則無須進行后續試驗;其他材質的金屬材料及制品的三次遷移試驗結果中有任何一次超標即判為不合格。
版本與免責申明:
①本網凡注明“來源:xxx(非本網)”的作品,均轉載自其它媒體,轉載目的在于傳遞更多信息,并不代表本網贊同其觀點和對其真實性負責,且不承擔此類作品侵權行為的直接責任及連帶責任。②如涉及作品內容、版權等問題,請在作品發表之日起兩周內與本網聯系,我們將在第一時間刪除內容.

